加入收藏
|
设为首页
搜索
首页
挂牌督导
学校概况
新闻快讯
校务管理
教学管理
德育星空
教育科研
校园足球
法制安全
创建文明校园
后台登录
您的当前位置:
首页
>>
健康生活
>>
一周菜谱
>> 正文
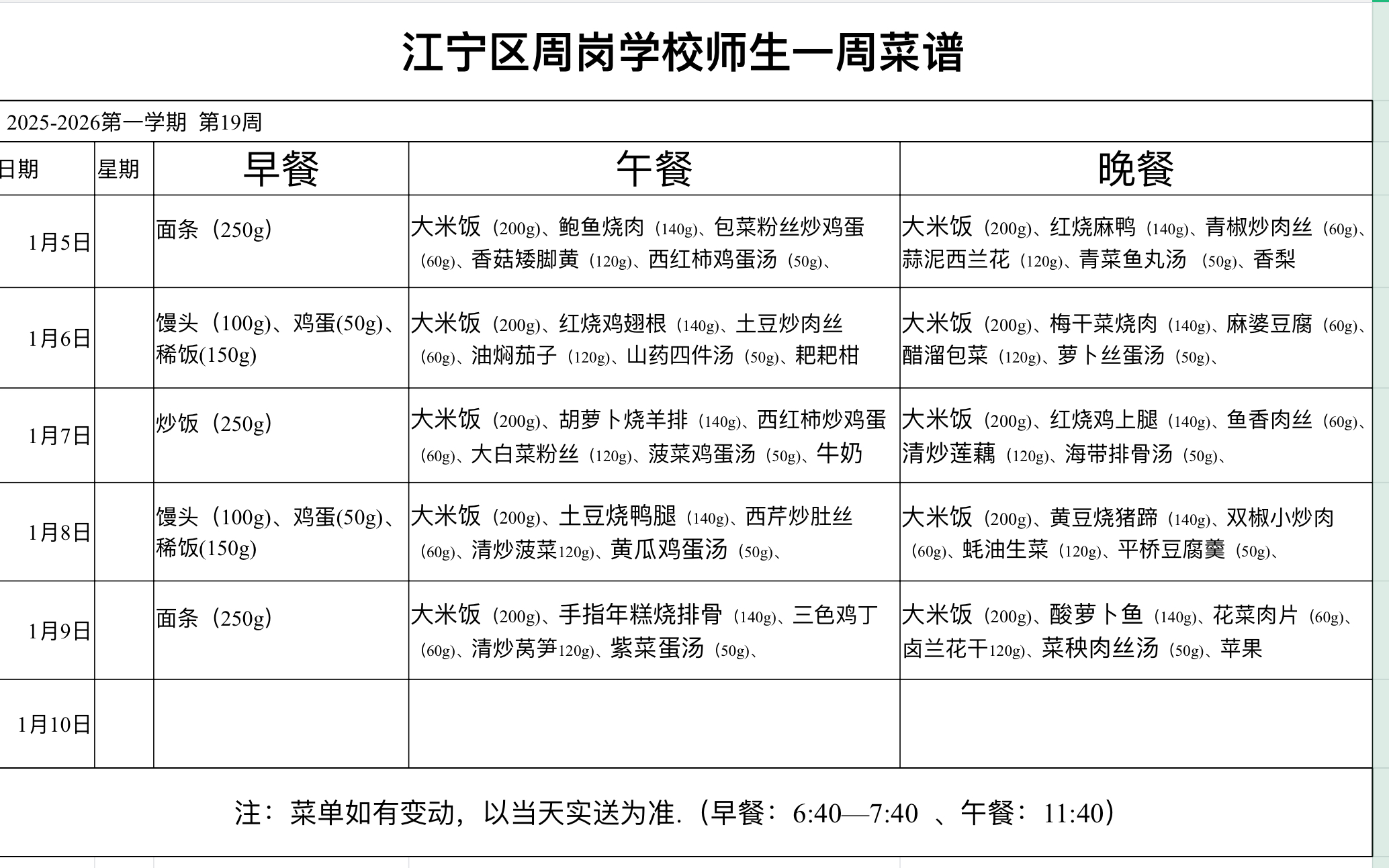
第19周菜谱
发布时间:
2026/1/4 7:41:14
点击:
65
作者:
卜雨馨
上一篇:
第18周菜谱
下一篇:
已是最后一篇